Inventory Setup in the Backoffice

Inventory Setup in the Backoffice

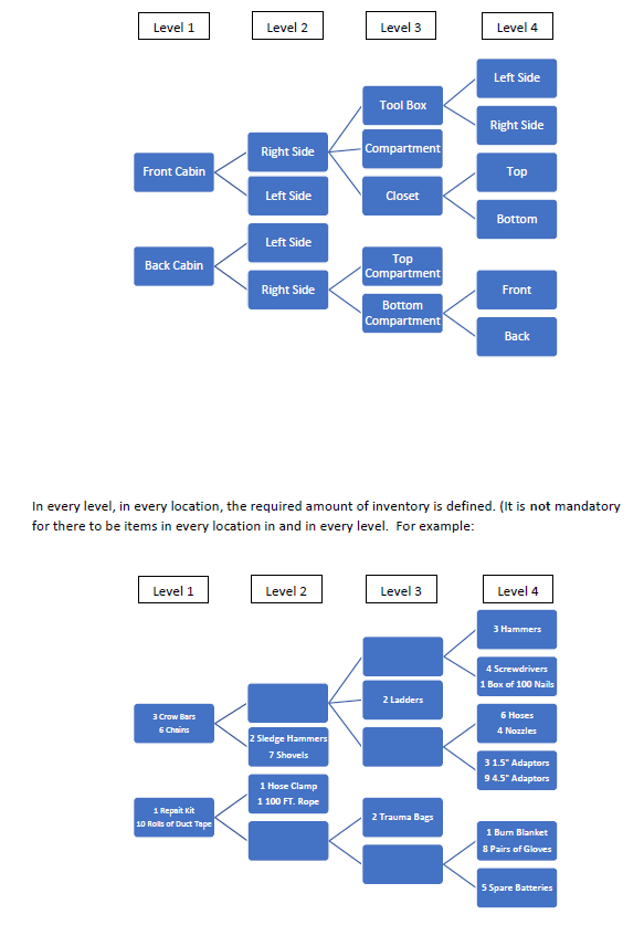
A copy of the inventory Module user manual is available to download below.




























    • Related Articles

    • Inventory & Maintenance Module Overview

      Inventory & Maintenance Module Overview Transitioning to the New Interface We are rolling out the new Inventory & Maintenance interface to all users. You can toggle between the Standard (i.e., old) and Beta (i.e., new) designs using the toggle button ...
    • Inventory & Maintenance Profiles (Back-Office)

      EPR FireWorks Documentation – Inventory & Maintenance Profiles (Back-Office) Overview Configure user permissions and access controls for inventory and maintenance operations. User profiles control access to configuration pages in the Admin ...
    • Inventory & Maintenance June 2025 Design Update

      EPR FireWorks Documentation – Inventory & Maintenance June 2025 New Design Inventory & Maintenance June 2025 New Design Overview This module update introduces permission-based access controls and workflow dependencies. The module will not function ...
    • Inventory, Maintenance, and Item Checks Overview

      Inventory, Maintenance, and Item Checks Item and apparatus checks ensure your department maintains compliance standards and operational readiness. The FireWorks system provides three types of checks to meet different requirements for items, ...
    • Inventory & Maintenance Filters

      Overview Filters help you quickly locate specific checks and work orders across your department's equipment and apparatus. Use filters to focus on immediate priorities like overdue checks, equipment issues, or specific station assignments. Important: ...